| 索 引 号 | 014289132/2022-00004 | ||
| 发布机构 | 灌云县教育局 | 发文日期 | 2022-01-07 |
| 标 题 | 江苏省2022年上半年中小学教师资格考试笔试报名公告 | ||
| 文 号 | 无号 | 主 题 词 | 科技、教育/教育 |
| 内容概述 | 无 | ||
| 时 效 | 有效 | ||
信息来源:灌云县教育局 时间:2022-01-07 09:59[ 大 中 小 ] 浏览次数: [ 打印 ] [ 关闭 ] [ 收藏 ]
一、报考条件
(一)具有江苏省户籍或持有有效期内江苏省居住证的人员,或在江苏省内普通高等学校全日制在读的学生,可在江苏省报名参加中小学教师资格考试笔试。
(二)考生应符合《教师法》规定的学历要求。
1.报考幼儿园、小学、初中教师资格考试的人员,应具备大学专科及以上学历。
注:具有中等幼儿师范学校的师范生可报考幼儿园教师资格考试,具有中等师范学校学历的师范生可报考小学教师资格考试。此类考生应持有学校所在地招办备案的招生录取名册复印件,复印件应加盖原学校档案管理部门公章。
2.报考高级中学教师资格考试或中等职业学校文化课、专业课教师资格考试的人员,应具备高等师范院校或者其他大学本科及以上学历。
3.报考中等职业学校实习指导教师资格考试的人员,应当具备普通中等职业学校毕业及以上学历,并具有相当助理工程师及以上专业技术职务或者中级及以上工人技术等级。
4.普通高等学校全日制三年级及以上的在校生、五年制高等职业学校全日制四年级及以上的在校生可以报考对应学历层次的教师资格考试。全日制在校研究生可以报考各学段教师资格考试。
上述所有学历要求均为“毕业”,“结业”、“肄业”均不符合教师资格认定的学历要求。
(三)在江苏省学习、工作和生活的港澳台居民,凡遵守《中华人民共和国宪法》和法律,拥护中国共产党领导,坚持社会主义办学方向,贯彻党的教育方针,根据自愿原则,可以参加中小学教师资格考试。考生应持有公安机关签发有效期内的港澳台居民居住证、港澳居民来往大陆通行证、五年有效期的台湾居民来往大陆通行证,并符合规定的学历要求。
(四)被撤销教师资格的人员,5年内不得报名参加考试;受到剥夺政治权利,或故意犯罪受到有期徒刑以上刑事处罚的人员,不得报名参加考试;参加教师资格考试有作弊行为的人员,3年内不得再次参加教师资格考试。
二、报名时间和要求
(一)报名时间
1.网上报名:1月14日-16日,16日截止到16:00。
2.网上审核:1月16日-17日,17日截止到16:00。
3.网上缴费:审核通过即可缴费,时间截止到1月18日24:00,逾期不能缴费。考生缴费完成的状态,以报名系统反馈为准,请考生在缴费截止前关注确认。如缴费失败,后期系统会自动退费。
注:根据苏价费函〔2014〕25号文件精神,江苏省中小学教师资格考试笔试收费标准为每人每科52元。
4.请考生严格遵照各时间节点进行报名,逾期报名无效。
(二)报名须知
1.考生通过官网(http://ntce.neea.edu.cn)进行网上报名,所有考生报名前均需注册,考生注册须填写真实姓名、证件类型及证件号码,注册信息必须与证件信息一致。
2.本次报名江苏省全部实行网上审核。审核结果以报名系统反馈为准,为更好的为考生服务,具体审核意见还将以电子邮件的形式通知考生,请留意报名时所留电子邮箱。报名人数较多时,审核状态可能会一直显示“待审核”,请考生耐心等待。
3.考生本人对报考信息真实性、准确性、有效性负责。如因不符合报考条件、填写信息错误等原因造成面试、认定等后续环节不能完成,后果由考生承担。考生报名各项信息,一经审核通过,均不能更改。
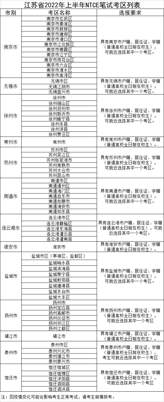
4.所有考生(含在我省学习、工作和生活的港澳台居民)报名的考区应选择以下三项之一:①户籍所在设区市考区②居住证所在设区市考区(报名时须持有在有效期内的居住证)③学籍所在设区市考区(仅限普通高等学校全日制在读学生)。考试地点以准考证上通知为准,具体考区列表及选报要求见下表。

5.考生报名时上传的照片必须满足以下要求:
(1)本人近6个月以内的免冠正面白底彩色证件照,照片中显示考生头部和肩的上部,不允许带帽子、头巾、发带、墨镜。
(2)考生照片请勿过度美颜,容易造成系统实人比对不通过,照片标准请参照报名系统内照片样张。考生如上传照片不符合要求,将不能通过审核。
7.中小学教师资格考试为全国统一考试,考试时间不可随意变更。如与其他事项发生冲突,请考生自主选择,责任自负。
8.因疫情变化可能会影响考生正常考试,请审慎报考。
三、考试疫情防控要求
1. 考生要注意科学防疫,备考期间减少跨区域流动,在考试前14天及考试期间避免参加聚会、聚餐等聚集性活动,减少进入人员密集的公共场所,乘坐公共交通工具时要做好个人防护。考试当天凡不符合疫情防控要求的,不得参加考试。
2.考生于2月26日前自行下载打印《江苏省中小学教师资格考试考生健康状况报告表》(请点击文末“阅读原文”下载附件2,以下简称《健康报告表》),并按要求如实填写。
3.考试当天,考生进入考点时,须出示苏康码(苏康码为绿码)、“通信大数据行程卡”(建议下载并使用“通信行程卡”App)、《健康报告表》。进入考点后,考生按要求将《健康报告表》交给考场监考人员。
4.考试疫情防控措施将根据疫情防控形势变化适时调整,请考生关注江苏省教育考试院官方网站、微信公众号“江苏招生考试”、考区所在地疫情防控最新要求,及时了解相关政策信息。
四、违规处理
参加教师资格考试有违规行为的,将按照《国家教育考试违规处理办法》认定和处理,作弊考生依据《教师资格条例》的相关规定3年内禁止参加教师资格考试。
五、其他
1.考试各科目日程、《考试标准》和《考试大纲》等相关信息详见中小学教师资格考试网。
2.根据《教育部教师工作司关于中小学教师资格考试音、体、美专业考生公共科目单独编码的通知》(教师司函〔2017〕34 号)精神,对音、体、美专业考生的笔试公共科目一、科目二实行单独编码,相应科目代码: 201A、202A、301A、302A,考试内容暂与原科目相同。
考生获得科目201、202、301、302合格成绩,可相应替代科目201A、202A、301A、302A合格成绩; 考生获得科目201A、202A、301A、302A合格成绩不可替代科目201、202、301、302合格成绩。取得科目201A、202A 合格的考生,面试仅限于参加小学类别音、体、美专业科目; 取得科目301A、302A合格的考生,面试仅限于参加初中、高中、中职文化课类别音、体、美专业科目。
3.考生可于3月7日起打印准考证,4月15日起查询笔试成绩。笔试单科成绩有效期为两年。
4.网上报名系统相关问题。咨询电话:010-82345677。工作时间为:周一至周五,8:30-12:00;13:00-17:00(国家法定节假日除外),电子邮箱:ntce@mail.neea.edu.cn 。
5.其他报名常见问题及咨询电话。
教师资格考试笔试报名常见问题
1.如何报名?报名是否有限制条件?——报名网址:http://ntce.neea.edu.cn,所有考生(含以前参加过中小学教师资格考试的考生)报名时均需注册,已参加过中小学教师资格考试的考生注册操作不影响已获得的成绩。报名没有限制,非师范生可以报考。2.教材如何购买?——考试不举办培训,亦不指定教材,考生可登录中小学教师资格考试网下载各科目的《考试标准》和《考试大纲》等相关信息自行复习备考。3.考试有没有年龄、专业限制?有没有预报名?——考试本身没有年龄限制。没有预报名或报名席位限制的说法,目前为止也没有非师范生禁止报考的规定。报名与任何培训机构无关。4.之前在外省(省内X市)笔试通过部分科目,还可以换地方继续报考笔试吗?——可以。笔试合格成绩全国通用,考生只要选择本人的户籍、居住证、学籍所在地继续报名即可。5.教师资格考试需要普通话证书吗?——考试本身不需要普通话证书,后期教师资格认定时需要出具普通话证书。6.考试期间更名了怎么办?——考生考试期间(面试考试前)出现更名的情况,由本人书面申请,带身份证、户口簿原件,到当地市考办登记。后期汇总给教育部考试中心统一变更。7.笔试报名的时候自己把名字写错了怎么办?——成绩无效,请使用正确的姓名重新报名考试。8.为什么状态一直是待审核?——各考区的网上审核进度不一,报名人数较多时,考生的审核状态有可能会一直显示“待审核”,请耐心等待并留意状态。在公告截止时间之前一定会完成所有考生的审核。9.考生的父母(配偶)的户籍/居住证在X市,考生可以在X市报考吗?考生在X市买房但未落户,可以在X市报考吗?——不可以。所有的考区选报条件(户籍、居住证、学籍)均以考生本人所具备的条件为准,且仅限这三个条件。同时具备两个条件的,考生可以自行选择其中一个条件所在地报考。10.考生是X市的户籍,且有Y市的居住证,但是考生现在在Z市,可以在Z市报名吗?——不可以。考生应选择X市或Y市报考。11.考生在X市,现在去办理居住证,派出所告知需要XX天才能办好,可以在X市报考吗?——不可以。选择居住证所在地为考区的前提是持有有效期内的居住证原件。12.面试考区可以和笔试考区不一致吗?——可以。13.密码忘记了怎么办?——考生可按照报名系统的操作要求重置密码。请考生在参加中小学教师资格考试期间,不要随意更换手机号码。14.过了报名、审核、缴费截止时间怎么办?——过了相应的时间节点不能补报名、补审核、补缴费。请考生严格遵照各时间节点进行报名,逾期报名无效。15.其他问题咨询电话——025-83235898、83235998、83235907、83235911、83235919。
苏公网安备 32072302010045号 网站标识码:3207230037